Das Rock und Popmuseum in Gronau lädt ein zur virtuellen Ausstellung: Von Woostock über Queen bis hin zu Freddie Mercury oder Mick Jagger. Reise durch die namenhaftesten Konzerte der Rock- und Popgeschichte. Tauche durch Virtual Reality ein in die besten Konzerte der Zeit und entdecke die großen Sternchen der Musikgeschichte durch spannende Augmented Reality Elemente.
Namen der teilnehmenden StudentInnen in alphabetischer Reihenfolge:
Was sind die großartigsten Konzerte der Musikgeschichte? In unserer Ausstellungen wollen wir diese Frage beantworten. Dazu haben wir uns über die größten Bands und Künstler informiert und damit verbunden die besten Konzerte.


Eine Ausstellung, die einem die Möglichkeit eröffnet die besten Konzerte der Geschichte interaktiv zu erleben. Durch Videowände, AR und VR Elemente wird das Erlebnis visuell und interaktiv unterstützt.
Die ersten Assoziationen zu dem zu bearbeiteten Thema.
Erste Raumskizzen und mögliche Raumaufteilungen.

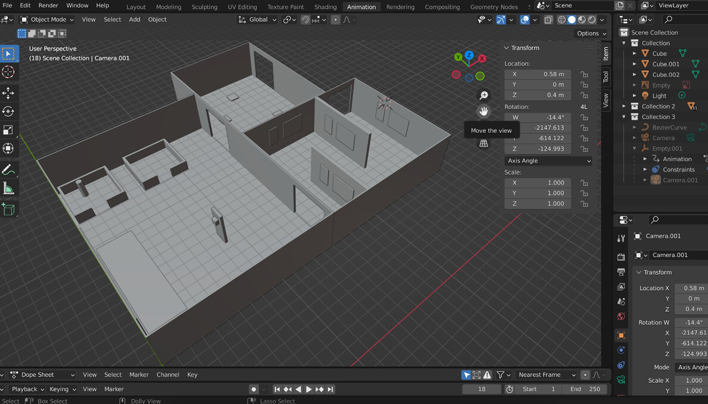
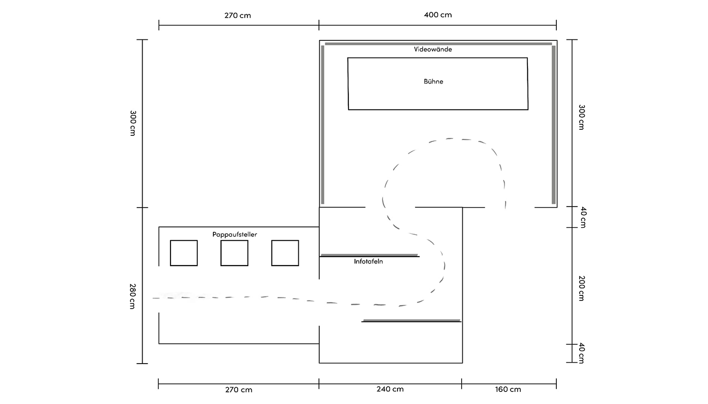
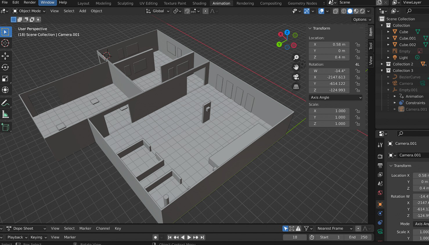
Der Grundriss der Räume unserer Ausstellung.
Hier steht eine Bildunterschrift.
Die Räume der Ausstellung sollen so angeordnet sein, dass Besucher*innen anhand einer vorgegebenen Wegrichtung durch alle Räume gelangen. Dabei werden Augmented Reality Elemente im ersten und zweiten Raum ausgestellt, das Highlight der Ausstellung – die Virtual Reality Bühne – ist im dritten Raum zu finden.

Diese AR Portraits nennenswerter Künstler*innen werden durch informative Texte zu Leben und Karriere der Person ergänzt.
Die Pappaufsteller sind nicht nur eine einladende Möglichkeit für Erinnerungsfotos, sie bieten mit Hilfe von AR einen Einblick in besondere Konzerte.
Das Highlight der Ausstellung: Die Virtual Reality Bühne bietet nicht nur AR Elemente sondern auch ein VR Konzert. So ist man mitten dabei im größten Konzert der Musikgeschichte. Der Raum wird durch Videowände ergänzt, auf denen man Sequenzen des Konzerts ohne VR-Brille verfolgen kann.
Die Räume erstellt in dem 3D Programm Blender.

